• 首页

  • 本馆概况

    本馆介绍
    现任领导
    组织机构
    开馆时间
    馆藏分布
    规章制度
    新闻公告
    馆舍风貌
    馆舍文化
    服务之星
    馆员提升
    案例大赛
  • 资源获取

    资源动态
    馆藏纸书目录
    数据库导航
    最新SCI收录
    数据库推介
    推荐学术站点
    版权说明
  • 读者服务

    新生专区
    毕业生专区
    空间服务
    特色空间
    办事流程
    校外访问
  • 科研支持

    学科资讯
    培训讲座
    查收查引
    文献传递
    文献工具
    期刊分级查询
  • 学习支持

    文献检索教学
    查找帮助
  • 文化育人

    文化品牌
    学生团队
    阅读推广
    网上展厅
  • 互动交流

    图书荐购
    数据库荐购
    捐赠
    新书通报
    热门借阅
    常见问题
    网站地图
    联系我们
  • 党建工作

×

学校主页

  • 首页

  • 本馆概况

    本馆介绍
    现任领导
    组织机构
    开馆时间
    馆藏分布
    规章制度
    新闻公告
    馆舍风貌
    馆舍文化
    服务之星
    馆员提升
    案例大赛
  • 资源获取

    资源动态
    馆藏纸书目录
    数据库导航
    最新SCI收录
    数据库推介
    推荐学术站点
    版权说明
  • 读者服务

    新生专区
    毕业生专区
    空间服务
    特色空间
    办事流程
    校外访问
  • 科研支持

    学科资讯
    培训讲座
    查收查引
    文献传递
    文献工具
    期刊分级查询
  • 学习支持

    文献检索教学
    查找帮助
  • 文化育人

    文化品牌
    学生团队
    阅读推广
    网上展厅
  • 互动交流

    图书荐购
    数据库荐购
    捐赠
    新书通报
    热门借阅
    常见问题
    网站地图
    联系我们
  • 党建工作

本馆概况

  • 本馆介绍
  • 现任领导
  • 组织机构
  • 开馆时间
  • 馆藏分布
  • 规章制度
  • 新闻公告 >
    • 全部
    • 新闻
    • 公告
    • 试用
    • 公示
  • 馆舍风貌
  • 馆舍文化 >
    • 文明演进
    • 徽风皖韵
    • 文化安农
  • 服务之星
  • 馆员提升
  • 案例大赛 >
    • 第一届校级大赛
    • 第二届省级大赛
    • 第二届校级大赛
    • 第三届校级大赛
    • 第四届校级大赛
您当前所在位置 首页 - 本馆概况 - 新闻公告 - 公示 - 正文

本馆概况

  • 本馆介绍
  • 现任领导
  • 组织机构
  • 开馆时间
  • 馆藏分布
  • 规章制度
  • 新闻公告
    全部
    新闻
    公告
    试用
    公示
  • 馆舍风貌
  • 馆舍文化
    文明演进
    徽风皖韵
    文化安农
  • 服务之星
  • 馆员提升
  • 案例大赛
    第一届校级大赛
    第二届省级大赛
    第二届校级大赛
    第三届校级大赛
    第四届校级大赛
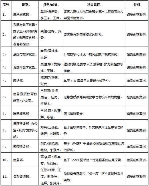
第三届安徽农业大学图书馆、现代教育信息中心服务创新案列大赛馆员申报项目公示

2017.03.15

 

上一篇:第三届安徽农业大学图书馆、现代教育信息中心服务创新案列大赛学生申报项目公示

地址: 安徽省合肥市长江西路130号  邮编: 230036  电话: 0551-65786386  网站管理(数据库管理): 65786335

CopyRight 2023 ©安徽农业大学图书馆

  • 网站地图

  • 联系我们

  • 图书馆微信平台

  • 移动图书馆