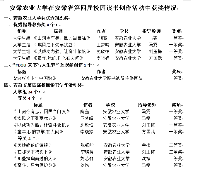
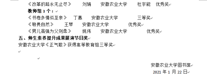
2021年1月18日,安徽省第四届校园读书创作活动获奖名单在教育厅教育宣传中心网站公布。校园读书创作活动由安徽省委教育工委、省教育厅、省人社厅、省文化和旅游厅、省新闻出版局、团省委共同举办,同时也是书香安徽全民阅读活动重点活动之一。在本次活动中,我校图书馆精选的28篇师生优秀征文共有27篇获奖,我校获优秀组织奖。图书馆微传媒团队同学制作的原创抖音视频《安农版少年中国说》获得“#DOU来书写人生梦”短视频创作比赛二等奖,我校选送的师生素养提升成果展演节目《正气歌》获得高等教育组三等奖。陶鑫、卫梦晴、沈欣怡、李晓婷4位同学获得大学生组一等奖,这4位同学的指导老师获得优秀指导教师一等奖;张钰岭等4位同学获得二等奖,范士云等7位同学获得三等奖,纪阳等9位同学获得优秀奖;丁惠老师获得教师组三等奖,王琴、姚伟2位老师获得优秀奖。
本届活动宗旨为“读书引领人生,创作点亮梦想”,主题为“奋斗,永恒的旋律”,特色环节为:聚焦教育扶贫,助力疫后关怀。校园读书创作活动,在我们共同抗疫的日子里,激发了我校师生读书创作的热情。图书馆一直致力于倡导全民阅读,建设书香校园,通过组织举办各类活动,打造人文安农,提升校园文化氛围,让每一位同学安心读书,浸润经典,培养浓厚的阅读兴趣和良好的阅读习惯,探索科学的读书方法,促进师生提升综合素养。
后附本次活动我校获奖情况。



